xAI har lanserat Grok 4.1, sin senaste AI med en anmärkningsvärd förbättring av känslomässiga svar under chattar och förmågan att skapa mer kreativa verk.
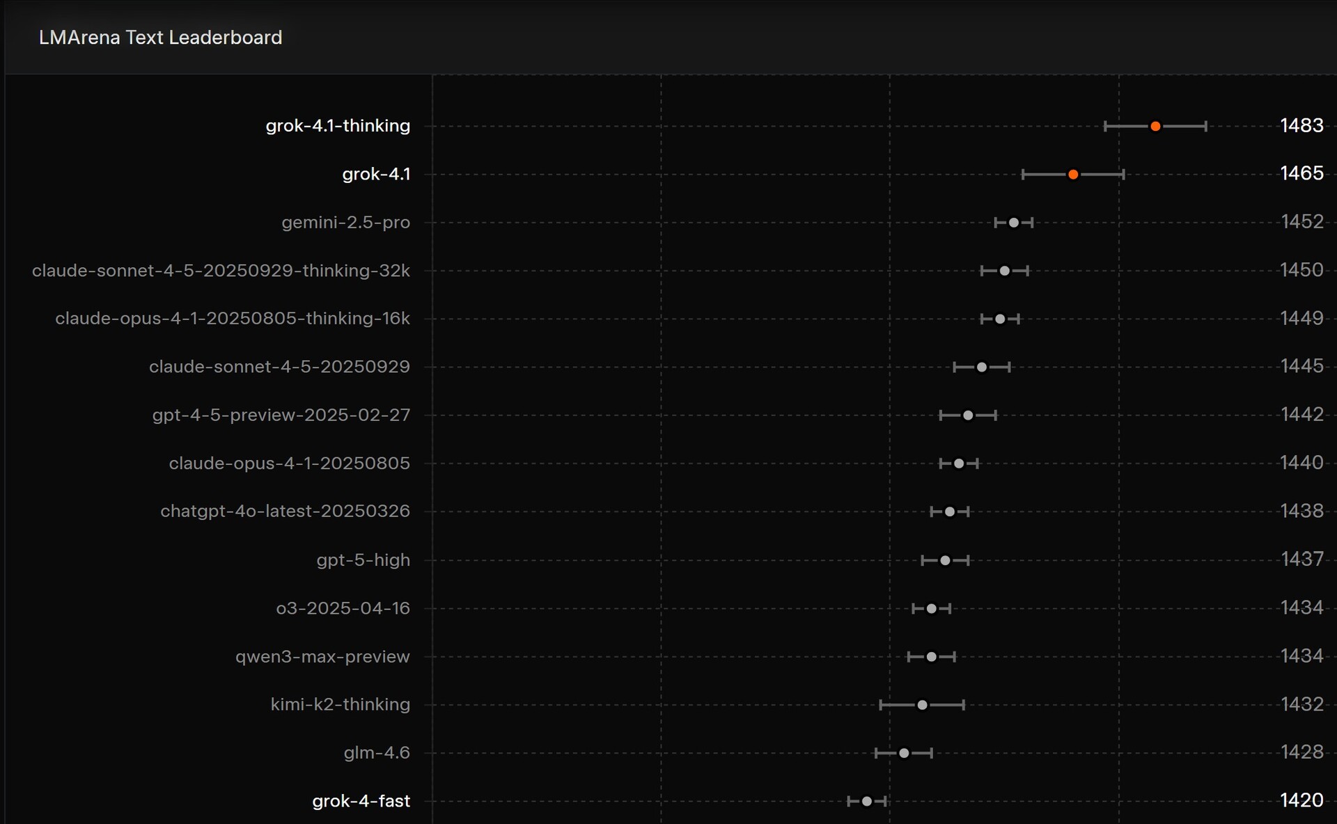
Grok 4.1 har rankats som nummer ett i LMArena's Text Leaderboard med en preliminär poäng på 1483, vilket gör den till en mycket kapabel AI när det gäller att svara på uppmaningar jämfört med alla andra AI-chattbottar på marknaden. Den rankades också som nummer ett på EQ-Bench3ett test av emotionell intelligens som bedömdes av en annan AI, Claude Sonnet 3.7.
Dessutom visar Grok 4.1 tecken på oärlighet och manipulation i något högre grad än tidigare, vilket gör den till en perfekt följeslagare för dem som vill ha lite krydda i sina AI-chattar. AI är också mer benägen att svara på skadliga frågor i Thinking-läget och att ge efter för snabba injektionsattacker än Grok 4.0 API, enligt modellkorten.
Dessa förfinade funktioner beror sannolikt på xAI: s senaste drivkraft för att anställa fler kategorispecifika AI-handledare, vilket resulterar i mer människoliknande svar. Detta kan ses i de exempel på snabba svar som tillhandahålls, till exempel att fråga om reseidéer i San Francisco eller skapa lockande X-inlägg.
Grok 4.1 är tillgänglig för alla användare på webben och i smartphone-appar idag. Modellväljarmenyn i inmatningsfältet för prompten kan användas för att säkerställa att denna AI-modell används och inte en äldre.
Källa(n)
Topp 10...
» Topp 10: Bästa bärbara allround/multimediadatorerna
» Topp 10: Bästa bärbara speldatorerna
» Topp 10: Bärbara budget/kontorsdatorer
» Topp 10: Bästa bärbara kontors/premiumdatorerna
» Topp 10: Bärbara arbetsstationer
» Topp 10: De bästa små/kompakta bärbara datorerna
» Topp 10: Bästa ultrabooks
» Topp 10: Bästa hybriddatorerna
» Topp 10: Bästa surfplattorna
» Topp 10: Marknadens bästa smartphones













